• 0412240493
  • [email protected]
Sinhala Sinhala
si Sinhalaen Englishta Tamil
Sri Sumedha M.V.

ශ්‍රී සුමේධ මහා විද්‍යාලය

අකුරැස්ස කලාපය

  • Register
  • Login
Sri Sumedha M.V.

ශ්‍රී සුමේධ මහා විද්‍යාලය

අකුරැස්ස කලාපය

  • මුල් පිටුව
  • අපේ පාසල ගැන
    • ඉතිහාසය සහ සම්ප්‍රදායන්
      • ඉතිහාසය
      • නිර්මාතෘවරු
      • ආදි විදුහල්පතිවරු
    • අනන්‍යතාවය
      • පාසලේ පැතිකඩ
      • දැක්ම සහ මෙහෙවර
      • පාසල් ගීතය
      • ලාංඡනය හා ආදර්ශ පාඨය
      • පාසල් කොඩිය
      • පාසලේ නිල වර්ණ
      • පාසලේ නිල ඇඳුම
      • පාසලේ නිල නිවාස
    • නීති හා රෙගුලාසි
  • අධ්‍යයන
    • විෂය මාලාව
      • ප්‍රාථමික අංශය
      • ද්විතියික අංශය
    • පරිපාලනය
      • පරිපාලන ව්‍යුහය
      • පරිපාලන කමිටුව
    • අධ්‍යයන කාර්යමණ්ඩලය
      • විදුහල්පති
      • නියෝජ්‍ය විදුහල්පති
      • අධ්‍යයන කාර්යමණ්ඩලය
      • අනධ්‍යයන කාර්ය මණ්ඩලය
      • ශිෂ්‍ය නායක මණ්ඩලය
  • පුවත් සහ විශේෂ අවස්ථා
  • ජයග්‍රහණ
  • සමාජ හා සංගම්
  • ගැලරිය
  • අප හා සම්බන්ධ වන්න
  • භාගත කිරීම්

අධ්‍යයන

Toggle navigation

අධ්‍යයන කාර්යමණ්ඩලය

  • විදුහල්පති
  • නියෝජ්‍ය විදුහල්පති
  • අධ්‍යයන කාර්යමණ්ඩලය
  • අනධ්‍යයන කාර්ය මණ්ඩලය
  • ශිෂ්‍ය නායක මණ්ඩලය
  1. Home
  2. අධ්‍යයන
  3. අධ්‍යයන කාර්යමණ්ඩලය
  4. ශිෂ්‍ය නායක මණ්ඩලය

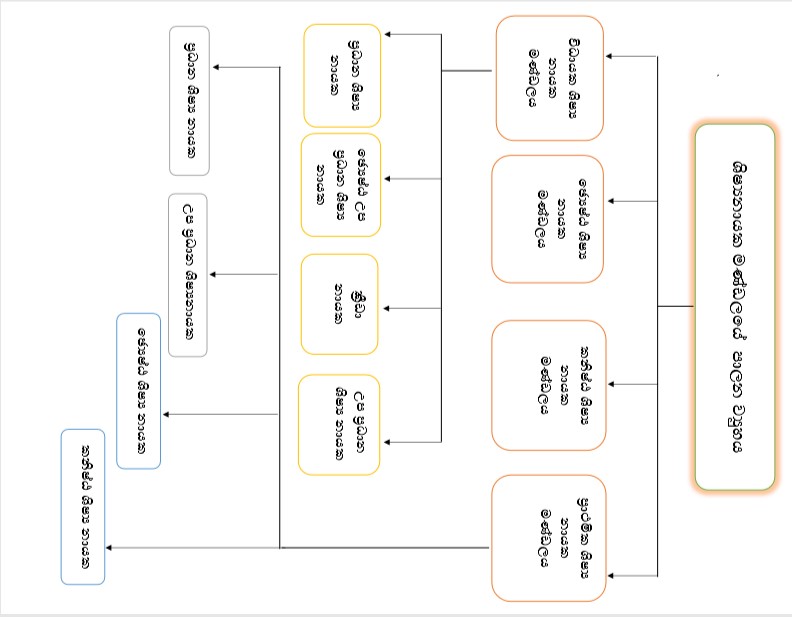
ශිෂ්‍ය නායක මණ්ඩලය


Head Prefect

 

 

Junior Head prefect

 

 

 

Junior Deputy Head prefect

Games Captain

 

Junior Prefct

 

Senior Prefect

Pretect

 

 

Board Of Prefects 

 

2023

 

 

ප්‍රාථමික අංශය

 

ද්විතියික අංශය

Sri Sumedha M.V.

ශ්‍රී සුමේධ මහා විද්‍යාලය

අකුරැස්ස කලාපය

Usefull Links

  • පාසලේ පැතිකඩ
  • පුවත් සහ විශේෂ අවස්ථා
  • ජයග්‍රහණ
  • සමාජ හා සංගම්
  • ඇතුලත් කරගැනීම්
  • ශිෂ්‍ය කාර්යසාධනය
  • විදුහල්පති පණිවිඩය
  • සමාජ හා සංගම්

Contact us

  • ලිපිනය :- මාර / මාලිම්බඩ ශ්‍රී සුමේධ මහා විද්‍යාලය , මාලිම්බඩ , පාලටුව
  • දුරකථන :-0412240493
  • ෆැක්ස් :- 0412240493

Supported By

© 2026 Sri Sumedha M.V.. All rights reserved. Design with by Webcomms Global | Help Desk